Handleiding lidmaatschappen
Leeswijzer
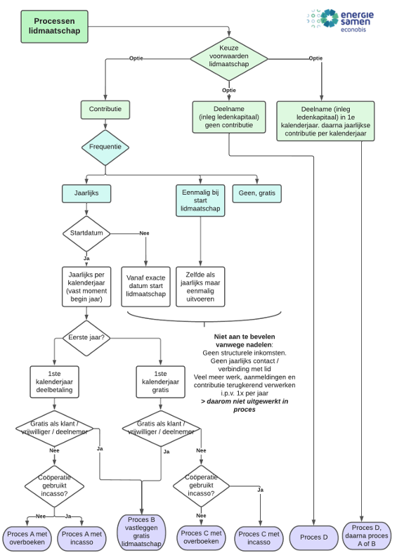
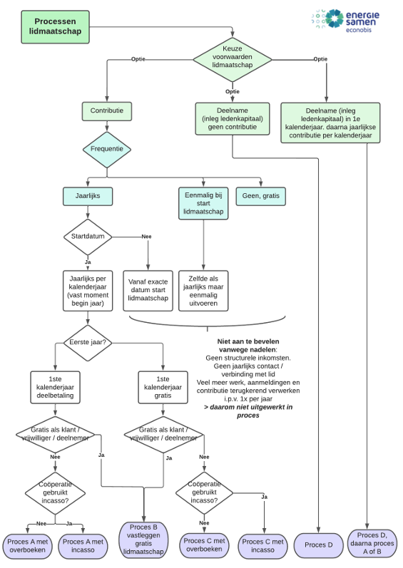
Dit document bevat de handleiding voor standaard processen lidmaatschap. Hierin wordt stap-voor-stap beschreven hoe een lidmaatschap kan worden verwerkt in Econobis.
Iedere coöperatie maakt eigen keuzes over inrichtingen van het lidmaatschap en eventueel deelnames (inleg) in de coöperatie. Deze keuzes worden vastgelegd in de statuten. Er zijn meerdere gangbare manieren om met lidmaatschappen om te gaan en te administreren. Deze manieren zijn echter meestal varianten van hetzelfde soort proces.
Het doel van dit document om te beschrijven hoe de ledenadministratie in Econobis gedaan kan worden. Één standaard proces is niet mogelijk. Dit document biedt vier verschillende standaardversies van het proces lidmaatschap. Afhankelijk van de statuten van je coöperatie kun je een van deze vier versies gebruiken en waar nodig aanpassen aan je eigen situatie.
- Versie A – Contributie met eerste jaar deelbetaling (korting jaarlijkse contributie)
Lidmaatschap met jaarlijkse contributie. In het eerste jaar van lid worden is er korting op deze contributie, afhankelijk van het moment van lid worden in het jaar. - Versie B – Contributie met eerste jaar gratis, Lidmaatschap met jaarlijkse contributie. In het eerste jaar hoeft er geen contributie worden betaald.
- Versie C – Contributie met eerste jaar inleg ledenkapitaal, vervolgens jaarlijkse contributie
Lidmaatschap waarbij bij lid worden inleg ledenkapitaal wordt betaald. Vervolgens wordt er ieder jaar jaarlijkse contributie betaald.
- Versie D – Contributie gratis als klant van energieleverancier,
Lidmaatschap waarbij geen contributie wordt geïnd als het lid klant is van de energie-leverancier waar de coöperatie mee samenwerkt. Dit lidmaatschap wil je wel registreren.
Voor deze versies is dit document opgebouwd uit de volgende onderdelen:
- Een voorbeeldtekst die gepubliceerd kan worden op de website met uitleg hoe het lidmaatschap werkt
- Algemene kenmerken van het lidmaatschap
- Basisinstellingen die nodig zijn om het proces uit te kunnen voeren
- Bij het gebruik van deze handleiding gaan we ervan uit dat een aantal basisinstellingen reeds zijn ingericht in Econobis. Is dit nog niet het geval, dan kunnen de processen zoals beschreven in dit document niet worden uitgevoerd.
- Stap-voor-stap proces verwerken aanmelding. Achtergrond: in Econobis worden lidmaatschappen en andere ‘producten’ verwerkt als orders. Op basis van actieve orders (status = actief) kunnen facturen worden verstuurd en worden bepaald wie er lid is. Het proces van het verwerken van de aanmelding is daarom het aanmaken van een actieve order.
- Stap-voor-stap proces factureren contributie
- Stap-voor-stap proces verwerken betalingen
- Stap-voor-stap proces beëindiging lidmaatschap
Vooraf
Achtergrond: in Econobis worden lidmaatschappen en andere ‘producten’ verwerkt als orders. Op basis van actieve orders (status = actief) zitten leden in bepaalde groepen. Naar buiten communiceer je niet over ‘order’, maar zo is het technisch wel ingericht.
De makkelijkste methode voor aanmelden en aanmeldingen verwerken is met een aanmeldformulier op je website dat via een API-koppeling aan Econobis wordt gekoppeld. De aanmeldingen komen dan automatisch in Econobis en er wordt een order aangemaakt. Het proces loopt grofweg als volgt:
1. Proces A - Contributie met eerste jaar deelbetaling
(korting jaarlijkse contributie)
1.1. Voorbeeld website tekst informatie en voorwaarden lidmaatschap
Belangrijk: check deze tekst voor publicatie en implementatie in Econobis met de statuten van je eigen coöperatie. Blauw gearceerde stukken aanpassen als je werkt met incasso of niet werkt met Mollie (iDeal betaallinks).
Informatie over het lidmaatschap Energiecoöperatie [naam]
Doe mee en word lid
- Je bent als lid (mede)eigenaar van de coöperatie
- Je hebt stemrecht op de algemene ledenvergadering
- Je beslist mee over besteding en inzet van de gelden
- Je werkt mee aan een leefbare en duurzame toekomst
- Je steunt hiermee de activiteiten van de coöperatie en helpt mee om de coöperatie groot te maken
- Als lid kun je mee investeren in onze projecten
Informatie over het lidmaatschap
Wat leuk dat je overweegt om lid te worden van onze energiecoöperatie!
Op deze pagina lees je meer informatie over het lidmaatschap en de contributie en kun je je eenvoudig aanmelden. Heb je nog vragen, stuur ons dan een bericht via [e-mailadres].
Aanmelden als lid
Alle inwoners van en bedrijven die gevestigd zijn in gemeente [naam] kunnen lid worden van onze coöperatie.
Om lid te worden van energiecoöperatie [naam], vul je het aanmeldformulier in. [KNOP AANMELDEN]
Na aanmelding ontvang je aan het begin van de eerstvolgende maand een bevestiging van je inschrijving en een factuur voor de jaarlijkse contributie. We vragen je de contributie binnen twee weken te voldoen. Wil je (nog) geen lid worden, maar wel onze nieuwsbrief ontvangen? Meld je dan hier aan [link toevoegen].
Jaarlijkse contributie
Als lid van onze coöperatie betaal je contributie. De contributie bedraagt jaarlijks € [bedrag] inclusief btw. Je ontvangt elk jaar in de loop van januari het betaalverzoek met de factuur voor de jaarlijkse contributie. De contributie kun je betalen door gebruik te maken van de iDEAL-link in het betaalverzoek of door een handmatige overboeking.
Contributie in het eerste jaar
Word je lid gedurende het jaar, dan passen we een korting toe op de contributie van het eerste jaar. Als je aanmeldt in het eerste kwartaal betaal je de volledige jaarcontributie. In het tweede kwartaal 75%, in het derde kwartaal 50% en in het vierde kwartaal 25%. In het eerstvolgende jaar betaal je dan vervolgens de volledige jaarlijkse contributie.
Korting voor klanten van [energieleverancier]
Ben je klant van [energieleverancier]? Dan betaalt [energieleverancier] de jaarlijkse contributie voor jou. Laat ons hiervoor je klantnummer weten via het aanmeldformulier.
Opzeggen lidmaatschap
Wil je het lidmaatschap opzeggen? Stuur ons uiterlijk 15 december een e-mail met daarin je volledige naam en adresgegevens. Het lidmaatschap wordt dan aan het eind van het lopende kalenderjaar beëindigd. De reeds betaalde contributie wordt niet gerestitueerd. Houd er rekening mee dat eventuele exclusieve ledenkortingen ook vervallen bij beëindiging van het lidmaatschap.
1.2. Algemene kenmerken lidmaatschap
Een nieuw lid meldt zich aan via een webformulier op de website van de coöperatie. Het lid krijgt automatisch een mail met een bevestiging van zijn aanmelding. Er wordt automatisch een order jaarlijkse contributie aangemaakt. Je verwerkt deze en stuurt het nieuwe lid via e-mail bevestiging van het lidmaatschap met nota. Deze nota's worden in de eerste week van de nieuwe maand verstuurd.
Is iemand klant bij een energieleverancier en is gratis lidmaatschap van toepassing? Ga dan naar proces B. Voor deze leden geldt is de afhandeling van de aanmelding net wat anders.
Wordt iemand lid gedurende het jaar, dan wordt er een korting toegepast:
- Aanmelding in het eerste kwartaal betaalt 100% jaarcontributie
- Aanmelding in tweede kwartaal betaalt 75% jaarcontributie
- Aanmelding in derde kwartaal betaalt 50% jaarcontributie
- Aanmelding in vierde kwartaal betaalt 25% jaarcontributie
Bijvoorbeeld jaarlijkse contributie is € 10, wordt je in 1e kwartaal lid, dan betaal je dit bedrag, wordt je in 2e kwartaal lid, dan betaal je € 7,50 (25% korting), enzovoorts.
In het volgende jaar wordt vervolgens volledige jaarcontributie betaald.
De jaarlijkse contributie wordt voor alle leden op 15 januari gefactureerd voor datzelfde jaar.
1.3. Basisinstellingen
- Administratie aangemaakt in Econobis en gegevens ingevuld
- Mailbox gekoppeld in Econobis met gebruik Mailgun
- Verwerker aanmeldingen als gebruiker gekoppeld aan mailbox en administratie in Econobis
- Webformulier op website met koppeling naar Econobis. Op Alfresco zijn template Wordpress formulieren beschikbaar die je kunt importeren in je website en kunt aanpassen naar jouw situatie.
- Product jaarlijkse contributie aangemaakt
- E-mail template nota jaarlijkse contributie aangemaakt
- E-mail template herinnering nota aangemaakt
Optioneel:
- Betaalsysteem Mollie gekoppeld aan Econobis voor betaling nota's via iDEAL.
- De jaarlijkse contributie kan ook geïnd worden via incasso. In dat geval ook incassogegevens toevoegen bij administratiegegevens.
- Indien er gebruik wordt gemaakt van incasso, dan nieuwe leden bij aanmelding vragen om toestemming incasso
- Koppeling met Twinfield
1.4. Proces verwerken aanmelding
- Via het webformulier is een taak binnengekomen dat een nieuw lid heeft aangemeld.
- Controleer of het gaat om een nieuw contact (controleer of naam, adres en/of e-mailadres al bekend zijn) en of diegene lid mag worden (conform de voorwaarden van de coöperatie). Als beide zo is dan kun je verder.
- Als contact bestaat al als lid en heeft zich per ongeluk nogmaals ingeschreven: informeer contact per mail over de dubbele aanmelding en verwijder daarna de nieuw toegevoegde dubbele order.
- Controleer de NAW-gegevens van het nieuwe contact en zorg voor consistente lay-out (voorletters, postcode ed.).
- Controleer of het gaat om een gratis lidmaatschap i.v.m. klant energieleverancier. Zo ja, ga naar proces B.
- Als contact bestaat al als lid en heeft zich per ongeluk nogmaals ingeschreven: informeer contact per mail over de dubbele aanmelding en verwijder daarna de nieuw toegevoegde dubbele order.
- Specifiek voor organisatieleden: Zowel de organisatie als de contactpersoon binnen de organisatie verschijnt in je lijst met contacten. Voeg de contactgegevens die bij de organisatie staan ook toe bij de contactpersoon van de organisatie. Check of de verbinding tussen de organisatie en persoon op de juiste manier is aangemaakt.
- Ga bij het contact naar Orders en vervolgens naar de aangemaakte order Jaarlijkse contributie lidmaatschap en vul verder aan:
- Kies de gewenste administratie
- Vul bij betreft in de tekst die op de nota moet komen = Jaarlijkse contributie lidmaatschap
- Kies voor betaalwijze Overboeken (of Incasso, in geval er gebruik wordt gemaakt van incasso)
- Vul de nota frequentie in = jaarlijks
- Vul bij volgende notadatum de datum in waarop je wil dat op basis van deze order ieder jaar een nota kan worden gegenereerd (01-01-20xx (= jaar van lid worden)).
- Vul bij status 'actief' in
- Stel de juiste e-mail templates nota en herinnering in
- Sla de order op
- Voeg een orderregel toe. Klik op de + bij orderregel
- Selecteer het bestaande product jaarlijkse contributie. De gegevens van het product worden overgenomen in de orderregel
- Vul bij Begin datum de datum in waarop het product begint (01-01-20xx (= jaar van lid worden))
- Vul bij ‘1ste notaperiode start op’ de startdatum van de eerste periode die op de eerste nota komt (01-01-20xx (=jaar van lid worden))
- Klik op opslaan
- Voeg nog een orderregel toe. Klik op de +
- Kies Nieuw eenmalig product
- Vul bij Prijs de korting van het eerste jaar in, een minusbedrag o.b.v. moment van lid worden:
bijvoorbeeld jaarlijkse contributie is 10€, iemand wordt in 4e kwartaal lid, dus krijgt 75% korting, vul in “– 7,50€“.
Toelichting: Deze order wordt aangemaakt om jaarlijks de contributie te factureren, maar in het eerste jaar hoeft er niet het volledige bedrag te worden betaald. Deze korting voeg je daarom hier als eenmalig product toe, zodat dit alleen in het eerste jaar en niet in volgende jaren op de factuur komt te staan. Bij het eenmalig product vul je de korting van het eerste jaar in, bijvoorbeeld “-7,50€”.
- Vul de Omschrijving in = Korting contributie 20xx (= jaar van lid worden)
- Klik op opslaan
- Zet de taak op afgehandeld
1.5. Factureren contributie bij aanmelding
Optie 1: één nota versturen vanuit order
- Nadat de order is opgeslagen, klik op preview concept nota
- Controleer of de nota goed is aangemaakt. Klopt er iets niet, dan kan het nu nog aangepast worden. Ga hiervoor terug naar de order en pas de instellingen aan.
- Als de nota correct is, klik dan op ‘Maak concept nota’s’ en ‘Aanmaken’
- Ga naar de map ‘Te verzenden – overboek nota’s’ (of incasso nota’s, in geval er gebruik wordt gemaakt van incasso)
- Klik op de knop ‘Selecteer preview e-mail nota’s’ en selecteer de nota die verstuurd moet worden
- Klik op ‘Preview e-mail nota’s’ en vervolgens ‘nota’s e-mailen’ en Verzenden
- De nota is nu verstuurd en is terug te vinden bij Verzonden.
Optie 2: meerdere nota's tegelijk versturen vanuit Financieel
Indien gebruik Twinfield – synchroniseren nota’s
Nota’s met status ‘Verzonden’ in Econobis kunnen naar Twinfield worden gesynchroniseerd. Klik hiervoor op de  knop 'Facturen' bij Financieel.
Als de nota succesvol verstuurd is wordt de status doorgezet naar ‘Geboekt’, zo niet dan zal de status ‘Verzonden’ blijven.
Indien gebruik incasso zonder gebruik Twinfield:
- Maak je gebruik van incasso, dan wordt er voor het verzenden van de nota’s gevraagd om het invullen van de datum van incasso. Dit is de datum waarop het bedrag wordt afgeschreven bij de leden. Let op: het incassobestand moet minstens een dag van tevoren zijn ontvangen door de bank.
- Als de nota’s zijn verzonden, is er automatisch een incassobestand (sepa-bestand) aangemaakt. Dit bestand vind je terug bij Instellingen à Administraties, kies daar de juiste administratie. Het bestand vind je bij Sepa bestanden.
Indien gebruik incasso met koppeling Twinfield:
- Maak je gebruik van incasso, dan wordt er voor het verzenden van de nota’s gevraagd om het invullen van de datum van incasso. Dit is de datum waarop het bedrag wordt afgeschreven bij de leden. Let op: het incassobestand moet minstens een dag van tevoren zijn ontvangen door de bank.
- Als de nota’s zijn verzonden, is er automatisch een incassobestand (sepa-bestand) aangemaakt. Als een bank een Sepa bestand incasseert, dan maakt de bank één bedrag over met het totaal van alle incasso’s. Om ervoor te zorgen dat Twinfield weet welke nota’s daarmee op betaald gezet moeten worden, moet het Sepa-incassobestand aangemaakt worden in Twinfield. Het Sepa-incassobestand dat door Econobis gemaakt wordt, moet daarom niet meer gebruikt worden.
- Verdere uitleg over de koppeling tussen Econobis en Twinfield kun je lezen in de handleiding Econobis Twinfield koppeling.
1.6. Jaarlijkse ronde factureren contributie
Elk jaar op of rond 15 januari wordt de jaarlijkse contributie gefactureerd. Bereid deze facturatie als volgt voor:
- Controleer of er leden zijn die zich hun lidmaatschap hebben beëindigd (meestal via mail) en verwerk de afmeldingen.
- Controleer welke leden nog klant zijn van de energieleverancier en verwerk de wijzigingen.
- Werk je met gratis lidmaatschap met order met 100% korting > verwijder de korting als het lid geen klant meer is van de energieleverancier.
- Werk je met gratis lidmaatschap via groepen > verwijder het lid uit de groep als het lid geen klant meer is van de energieleverancier. Voeg vervolgens een order jaarlijkse contributie toe bij dit lid conform reguliere werkwijze (Verwerken aanmelding).
- Werk je met gratis lidmaatschap met order met 100% korting > verwijder de korting als het lid geen klant meer is van de energieleverancier.
- De jaarlijkse contributieorders heb je zo ingesteld dat deze elk jaar op de beoogde datum weer actief worden o.b.v. het veld ‘Volgende notadatum’.
- Ga naar Financieel > Orders > Actief te factureren orders
- Daar vind je de Orders die aan de beurt zijn om te factureren.
- Selecteer een of meerdere orders, maak facturen aan en verzend deze (zie vorige stap).
1.7. Proces verwerken betalingen
Verwerken van betalingen via overboeking
Optie 1: Via contactpersoon
- Zoek contactpersoon op
- Ga naar Nota’s
- Open de Nota (meestal de laatste)
- Check overeenkomst notanummer bankbetaling en nota Econobis
- Kies € teken, vul betaaldatum in, sla op (status gaat dan automatisch naar betaald, als je twinfield gebruikt zie je geen € teken, je moet dan betalingen in Twinfield administratie afletteren.)
Optie 2: via Financieel
- Ga naar Financieel
- Kies juiste administratie
- Kies ‘alle nota’s’
- Zoek op notanummer
- Check overeenkomst notanummer bankbetaling en nota Econobis
- Kies € teken, vul betaaldatum in, sla op (status gaat dan automatisch naar betaald, als je twinfield gebruikt zie je geen € teken, je moet dan betalingen in Twinfield administratie afletteren.))
Verwerken van betalingen bij gebruik iDEAL
Als leden via iDEAL betalen (met de koppeling met Mollie), wordt de betaling automatisch in Econobis verwerkt. De nota komt direct op betaald te staan in Econobis en de betaaldatum wordt automatisch ingevuld.
Verwerken van betalingen bij gebruik incasso
Zonder gebruik van Twinfield
- Ga naar Financieel
- Kies juiste administratie
- Kies ‘alle nota’s’
- Bij Verzonden staan alle nota’s. Selecteer alle nota’s en zet ze op betaald. Kies € teken, vul betaaldatum in, sla op (status gaat dan automatisch naar betaald).
Met gebruik van Twinfield
Om betalingen op te halen uit Twinfield kan er op de 'Betalingen' knop geklikt worden. Hierbij worden voor de nota’s met status ‘Geboekt’ of ‘Betaald’ gekeken of er betalingen in Twinfield staan. Staan de nota’s op betaald in Twinfield, dan krijgen ze ook deze status in Econobis.
Betaalherinneringen
- Nadat alle betalingen zijn verwerkt, kunnen er herinneringen worden gestuurd voor de nog openstaande nota’s.
- Ga naar Financieel
- Kies juiste administratie
- Kies ‘alle nota’s’
- Kies ‘Herinnering’. Dit zijn alle nota’s waarvan de betaaldatum voorbij is.
- Verstuur per nota de herinnering met het icoon ‘toetertje’
De mailtekst bij de herinnering is de standaard e-mail template herinnering, die al aan de nota is gekoppeld (via de order).
Indien gebruik incasso:
Als een incassobetaling is gestorneerd, dan kan er niet nogmaals een incasso worden uitgevoerd. Er moet in dit geval een betaalherinnering worden gestuurd met het verzoek om de contributie via iDEAL of overboeking te betalen.
- Ga naar Financieel
- Kies juiste administratie
- Kies ‘alle nota’s’
- Kies ‘Betaald’. En zoek daar de juiste nota op.
- Open de nota en verwijder de gegevens die staan bij Betalingen. Dit kun je doen door op het rode prullenbakje aan de rechterkant te klikken.
- De status van de nota is nu veranderd van Betaald naar Verzonden.
- Verstuur vervolgens de herinnering met het icoon ‘toetertje’.
De mailtekst bij de herinnering is de standaard e-mail template herinnering, die al aan de nota is gekoppeld (via de order).
1.7. Beëindiging lidmaatschap
- Beëindig het lidmaatschap door de order Jaarlijkse contributie lidmaatschap te wijzigen. Pas de status aan naar ‘Beëindigd’.
- Is de laatste nota jaarlijkse contributie nog niet betaald en wordt het lidmaatschap beëindigd? Zet de nota op oninbaar. Ga hiervoor naar de nota en klik op het X-teken boven in het menu.
2. Proces B – Gratis als klant van energieleverancier, vrijwilliger of deelnemer project
2.1. Algemene kenmerken gratis lidmaatschap
Start van het proces
- Nieuw lid: Een nieuw lid meldt zich aan via een webformulier op de website van de coöperatie. Het nieuwe lid vermeld daarbij het klantnummer van de energieleverancier.
- Bestaand lid: Een bestaand lid krijgt gratis lidmaatschap vanwege inzet als vrijwilliger van de coöperatie of als deelnemer van het project.
Jaarlijks proces
Voor de leden die lid zijn van een energieleverancier controleer je vóórdat je de jaarlijkse contributiefacturen uitstuurt of deze nog steeds klant zijn van de betreffende energieleverancier.
Voor klanten van energieleverancier Samen OM kun je dit ook maandelijks checken.
Twee manieren om gratis lidmaatschap te verwerken
Je kunt gratis lidmaatschap op 2 verschillende manieren verwerken
- Registreer het lidmaatschap via een order (zie ook proces A of proces C) en registreer 100% korting.
- Voeg de leden met gratis lidmaatschap toe aan een groep ‘Leden met gratis lidmaatschap’ en verwerk deze lidmaatschappen niet met een order.
2.2. Basisinstellingen
2.3. Proces verwerken aanmelding
Optie 1 – gratis lidmaatschap registreren via order met 100% korting
Bij aanmelden nieuw lid wordt automatisch een order jaarlijkse contributie aangemaakt. Je verwerkt deze met 100% korting en stuurt het nieuwe lid via e-mail bevestiging van het lidmaatschap met nota.
- Proces A: De nota’s van de eerste aanmelding worden in de eerste week van de nieuwe maand verstuurd. De jaarlijkse contributie wordt voor alle leden op 15 januari gefactureerd voor het hele jaar.
- Proces C: De jaarlijkse contributie wordt voor alle leden op 15 januari gefactureerd voor datzelfde jaar.
De stappen om de aanmelding te verwerken
- Via het webformulier is een taak binnengekomen dat een nieuw lid heeft aangemeld.
- Controleer of het gaat om een nieuw contact (controleer of naam, adres en/of e-mailadres al bekend zijn) en of diegene lid mag worden (conform de voorwaarden van de coöperatie). Als beide zo is dan kun je verder.
- Als contact bestaat al als lid en heeft zich per ongeluk nogmaals ingeschreven: informeer contact per mail over de dubbele aanmelding en verwijder daarna de nieuw toegevoegde dubbele order.
- Controleer de NAW-gegevens van het nieuwe contact en zorg voor consistente lay-out (voorletters, postcode ed.).
- Als contact bestaat al als lid en heeft zich per ongeluk nogmaals ingeschreven: informeer contact per mail over de dubbele aanmelding en verwijder daarna de nieuw toegevoegde dubbele order.
- Specifiek voor organisatieleden: Zowel de organisatie als de contactpersoon binnen de organisatie verschijnt in je lijst met contacten. Voeg de contactgegevens die bij de organisatie staan ook toe bij de contactpersoon van de organisatie. Check of de verbinding tussen de organisatie en persoon op de juiste manier is aangemaakt.
- Ga bij het contact naar Orders en vervolgens naar de aangemaakte order Jaarlijkse contributie lidmaatschap en vul verder aan:
- Kies de gewenste administratie
- Vul bij betreft in de tekst die op de nota moet komen = Jaarlijkse contributie lidmaatschap
- Kies voor betaalwijze Overboeken (of Incasso, in geval er gebruik wordt gemaakt van incasso)
- Vul de nota frequentie in = jaarlijks
- Vul bij volgende notadatum de datum in waarop je wil dat op basis van deze order ieder jaar een nota kan worden gegenereerd (01-01-20xx (= jaar van lid worden)).
- Vul bij status 'actief' in
- Stel de juiste e-mail templates nota en herinnering in
- Sla de order op
- Pas de orderregel aan, vul bij Kortingspercentage ‘100%’ in.
- Vul de Omschrijving in = ‘Gratis lidmaatschap i.v.m. klant energieleverancier’
- Klik op opslaan.
- Zie ‘1.5 Factureren contributie’ voor het versturen van de facturen.
- Zet de factuur / nota direct na versturen op betaald met datum vandaag.
Het gaat immers om een gratis lidmaatschap dus de factuur hoeft niet te worden betaald.
- Zet de taak op afgehandeld
Optie 2 – gratis lidmaatschap registreren via een groep
Maak een groep ‘Leden met gratis lidmaatschap’ aan.
Bij aanmelden nieuw lid wordt automatisch een order jaarlijkse contributie aangemaakt. Verwijder deze.
Voeg in plaats daarvan het nieuwe lid toe aan de groep ‘Leden met gratis lidmaatschap’.
Je hebt waarschijnlijk ook een groep ‘Alle leden van onze coöperatie’. Als je deze optie gebruikt, zorg dan dat je de groep ‘Leden met gratis lidmaatschap’ hieraan toevoegt. Dat kun je doen als volgt:
- Hernoem groep ‘Alle leden van onze coöperatie’ naar ‘Alle betalende leden van onze coöperatie’.
- Maak nieuwe samengestelde groep met titel ‘Alle leden…’ en met daarin de groepen ‘Alle betalende leden van onze coöperatie’ én ‘Leden met gratis lidmaatschap’
Het voordeel van deze variant is dat je geen orders hoeft bij te houden en geen facturen hoeft te sturen voor leden met gratis lidmaatschap. Je kunt wel de hele groep ‘Leden met gratis lidmaatschap’ jaarlijks een mail sturen om hen aan te geven dat ze nog steeds lid zijn, maar gratis vanwege klant bij energieleverancier. Dit is aan te raden, om zo contact te houden. Doe dit pas nadat je de jaarlijkse controle hebt uitgevoerd dat deze leden nog steeds klant bij de energieleverancier zijn.
3. Proces C – Contributie met eerste jaar gratis
3.1. Voorbeeld website tekst informatie en voorwaarden lidmaatschap
Belangrijk: check deze tekst voor publicatie en implementatie in Econobis met de statuten van je eigen coöperatie. Blauw gearceerde stukken aanpassen als je werkt met incasso of niet werkt met Mollie (iDeal betaallinks).
Informatie over het lidmaatschap Energiecoöperatie [naam]
Doe mee en word lid
- Je bent als lid (mede)eigenaar van de coöperatie
- Je hebt stemrecht op de algemene ledenvergadering
- Je beslist mee over besteding en inzet van de gelden
- Je werkt mee aan een leefbare en duurzame toekomst
- Je steunt hiermee de activiteiten van de coöperatie en helpt mee om de coöperatie groot te maken
- Als lid kun je mee investeren in onze projecten
Informatie over het lidmaatschap
Wat leuk dat je overweegt om lid te worden van onze energiecoöperatie!
Op deze pagina lees je meer informatie over het lidmaatschap en de contributie en kun je je eenvoudig aanmelden. Heb je nog vragen, stuur ons dan een bericht via [e-mailadres].
Aanmelden als lid
Alle inwoners van en bedrijven die gevestigd zijn in gemeente [naam] kunnen lid worden van onze coöperatie.
Om lid te worden van energiecoöperatie [naam], vul je het aanmeldformulier in. [KNOP AANMELDEN]
Na aanmelding ontvang je een bevestiging van je inschrijving.
Wil je (nog) geen lid worden, maar wel onze nieuwsbrief ontvangen? Meld je dan hier aan [link toevoegen].
Jaarlijkse contributie
Als lid van onze coöperatie betaal je contributie. In het jaar dat je lid wordt hoef je nog geen contributie te betalen. De contributie bedraagt vervolgens jaarlijks € [bedrag] inclusief btw. Je ontvangt elk jaar in de loop van januari het betaalverzoek met de factuur voor de jaarlijkse contributie. De contributie kun je betalen door gebruik te maken van de iDEAL-link in het betaalverzoek of door een handmatige overboeking.
Korting voor klanten van [energieleverancier]
Ben je klant van [energieleverancier]? Dan betaalt [energieleverancier] de jaarlijkse contributie voor jou. Laat ons hiervoor je klantnummer weten via het aanmeldformulier.
Opzeggen lidmaatschap
Wil je het lidmaatschap opzeggen? Stuur ons uiterlijk 15 december een e-mail met daarin je volledige naam en adresgegevens. Het lidmaatschap wordt dan aan het eind van het lopende kalenderjaar beëindigd. De reeds betaalde contributie wordt niet gerestitueerd. Houd er rekening mee dat eventuele exclusieve ledenkortingen ook vervallen bij beëindiging van het lidmaatschap.
3.2. Algemene kenmerken lidmaatschap
Een nieuw lid meldt zich aan via een webformulier op de website van de coöperatie. Er wordt vervolgens een order jaarlijkse contributie aangemaakt. Je verwerkt deze en stuurt nieuw lid ontvangt bevestiging van aanmelding. De jaarlijkse contributie gaat het volgende jaar in, over het eerste jaar hoeft geen contributie te worden betaald.
Is iemand klant bij een energieleverancier en is gratis lidmaatschap van toepassing? Ga dan naar proces B. Voor deze leden geldt is de afhandeling van de aanmelding net wat anders.
De jaarlijkse contributie wordt voor alle leden op 15 januari gefactureerd voor datzelfde jaar.
3.3. Basisinstellingen
- Administratie aangemaakt in Econobis en gegevens ingevuld
- Mailbox gekoppeld in Econobis met gebruik Mailgun
- Verwerker aanmeldingen als gebruiker gekoppeld aan mailbox en administratie in Econobis
- Webformulier op website met koppeling naar Econobis. Op Alfresco zijn template Wordpress formulieren beschikbaar die je kunt importeren in je website en kunt aanpassen naar jouw situatie.
- Product jaarlijkse contributie toegevoegd
- E-mail templates aangemaakt:
- nota jaarlijkse contributie
- herinnering nota
- bevestiging aanmelding.
- nota jaarlijkse contributie
Optioneel:
- Betaalsysteem Mollie gekoppeld aan Econobis voor betaling nota's via iDEAL.
- De jaarlijkse contributie kan ook geïnd worden via incasso. In dat geval ook incassogegevens toevoegen bij administratiegegevens.
- Indien er gebruik wordt gemaakt van incasso, dan nieuwe leden bij aanmelding vragen om toestemming incasso
- Koppeling met Twinfield
3.4. Proces verwerken aanmelding
- Via het webformulier is een taak binnengekomen in Econobis dat een nieuw lid heeft aangemeld.
- Controleer of het gaat om een nieuw contact (controleer of naam, adres en/of e-mailadres al bekend zijn) en of diegene lid mag worden. Als beide zo is dan kun je verder.
- Als contact bestaat al als lid en heeft zich per ongeluk nogmaals ingeschreven: informeer contact per mail over de dubbele aanmelding en verwijder daarna de nieuw toegevoegde dubbele order.
- Controleer de NAW-gegevens van het nieuwe contact en zorg voor consistente lay-out (voorletters, postcode ed.).
- Controleer of het gaat om een gratis lidmaatschap i.v.m. klant energieleverancier. Zo ja, ga naar proces B.
- Als contact bestaat al als lid en heeft zich per ongeluk nogmaals ingeschreven: informeer contact per mail over de dubbele aanmelding en verwijder daarna de nieuw toegevoegde dubbele order.
- Specifiek voor organisatieleden: Zowel de organisatie als de contactpersoon binnen de organisatie verschijnt in je lijst met contacten. Voeg de contactgegevens die bij de organisatie staan ook toe bij de contactpersoon van de organisatie. Check of de verbinding tussen de organisatie en persoon op de juiste manier is aangemaakt.
- Ga naar de aangemaakte order en vul verder aan:
- Kies de gewenste administratie
- Vul bij betreft in de tekst die op de nota moet komen = Jaarlijkse contributie lidmaatschap
- Kies voor betaalwijze Overboeken (of Incasso, in geval er gebruik wordt gemaakt van incasso)
- Vul de nota frequentie in = jaarlijks
- Vul bij volgende notadatum de datum in waarop je wil dat op basis van deze order een nota wordt gegenereerd (01-01-20xx (= volgende jaar))
- Vul bij status 'actief' in
- Stel de juiste e-mail template nota en herinnering in
- Sla de order op
- Voeg een orderregel toe. Klik op de + bij orderregel
- Selecteer het bestaande product jaarlijkse contributie. De gegevens van het product worden overgenomen in de orderregel
- Vul bij Begin datum de datum in waarop het product begint (01-01-20xx (= volgende jaar))
- Vul bij ‘1ste notaperiode start op’ de startdatum van de eerste periode die op de eerste nota komt (01-01-20xx (=volgende jaar))
- Klik op opslaan
- Verstuur de e-mail template bevestiging aanmelding
- Zet de taak op afgehandeld
3.5. Jaarlijkse ronde factureren contributie
Versturen facturen van alle leden tegelijk:
Elk jaar op of rond 15 januari wordt de jaarlijkse contributie gefactureerd.
Bereid deze facturatie als volgt voor:
- Controleer of er leden zijn die zich hun lidmaatschap hebben beëindigd (meestal via mail) en verwerk de afmeldingen.
- Controleer welke leden nog klant zijn van de energieleverancier en verwerk de wijzigingen.
- Werk je met gratis lidmaatschap met order met 100% korting > verwijder de korting als het lid geen klant meer is van de energieleverancier.
- Werk je met gratis lidmaatschap via groepen > verwijder het lid uit de groep als het lid geen klant meer is van de energieleverancier. Voeg vervolgens een order jaarlijkse contributie toe bij dit lid conform reguliere werkwijze (Verwerken aanmelding).
- Werk je met gratis lidmaatschap met order met 100% korting > verwijder de korting als het lid geen klant meer is van de energieleverancier.
- De jaarlijkse contributieorders heb je zo ingesteld dat deze elk jaar op de beoogde datum weer actief worden o.b.v. het veld ‘Volgende notadatum’.
- Ga in het menu naar Financieel en vervolgens Alle orders
- Ga naar de map Actief, te factureren orders
- Daar vind je de Orders die aan de beurt zijn om te factureren.
- Klik op de knop ‘Selecteer preview concept nota’s’ en selecteer de orders die verstuurd moeten worden
- Klik op ‘Preview concept nota’s’
- Controleer of de nota’s goed zijn aangemaakt. Klopt er iets niet, dan kunnen ze nu nog aangepast worden. Ga hiervoor terug naar de betreffende order(s) en pas de instellingen aan.
- Als de nota’s correct zijn, klik dan op ‘Maak concept nota’s’ en ‘Aanmaken’
- Ga naar de map ‘Te verzenden – overboek nota’s’ (of incasso nota’s, in geval er gebruik wordt gemaakt van incasso)
- Klik op de knop ‘Selecteer preview e-mail nota’s’ en selecteer de nota’s die verstuurd moeten worden
- Klik op ‘Preview e-mail nota’s’ en vervolgens ‘nota’s e-mailen’ en Verzenden
- De nota’s zijn nu verstuurd en zijn terug te vinden bij Verzonden.
Indien gebruik Twinfield – synchroniseren nota’s
Nota’s met status ‘Verzonden’ in Econobis kunnen naar Twinfield worden gesynchroniseerd. Klik hiervoor op de  knop 'Facturen' bij Financieel.
Als de nota succesvol verstuurd is wordt de status doorgezet naar ‘Geboekt’, zo niet dan zal de status ‘Verzonden’ blijven.
Indien gebruik incasso zonder koppeling Twinfield:
- Maak je gebruik van incasso, dan wordt er voor het verzenden van de nota’s gevraagd om het invullen van de datum van incasso. Dit is de datum waarop het bedrag wordt afgeschreven bij de leden. Let op: het incassobestand moet minstens een dag van tevoren zijn ontvangen door de bank.
- Als de nota’s zijn verzonden, is er automatisch een incassobestand (sepa-bestand) aangemaakt. Dit bestand vind je terug bij Instellingen à Administraties, kies daar de juiste administratie. Het bestand vind je bij Sepa bestanden.
Indien gebruik incasso met koppeling Twinfield:
- Maak je gebruik van incasso, dan wordt er voor het verzenden van de nota’s gevraagd om het invullen van de datum van incasso. Dit is de datum waarop het bedrag wordt afgeschreven bij de leden. Let op: het incassobestand moet minstens een dag van tevoren zijn ontvangen door de bank.
- Als de nota’s zijn verzonden, is er automatisch een incassobestand (sepa-bestand) aangemaakt. Als een bank een Sepa bestand incasseert, dan maakt de bank één bedrag over met het totaal van alle incasso’s. Om er voor te zorgen dat Twinfield weet welke nota’s daarmee op betaald gezet moeten worden, moet het Sepa-incassobestand aangemaakt worden in Twinfield. Het Sepa-incassobestand dat door Econobis gemaakt wordt, moet daarom niet meer gebruikt worden.
- Verdere uitleg over de koppeling tussen Econobis en Twinfield kun je lezen in de handleiding Econobis Twinfield koppeling.
3.6. Proces verwerken betalingen
Verwerken van betalingen via overboeking
Optie 1: Via contactpersoon
- Zoek contactpersoon op
- Ga naar Nota’s
- Open de Nota (meestal de laatste)
- Check overeenkomst notanummer bankbetaling en nota Econobis
- Kies € teken, vul betaaldatum in, sla op (status gaat dan automatisch naar betaald)
Optie 2: via Financieel
- Ga naar Financieel
- Kies juiste administratie
- Kies ‘alle nota’s’
- Zoek op notanummer
- Check overeenkomst notanummer bankbetaling en nota Econobis
- Kies € teken, vul betaaldatum in, sla op (status gaat dan automatisch naar betaald)
Verwerken van betalingen bij gebruik iDEAL
Als leden via iDEAL betalen (met de koppeling met Mollie), wordt de betaling automatisch in Econobis verwerkt. De nota komt direct op betaald te staan in Econobis en de betaaldatum wordt automatisch ingevuld.
Verwerken van betalingen bij gebruik incasso
Zonder gebruik van Twinfield
- Ga naar Financieel
- Kies juiste administratie
- Kies ‘alle nota’s’
- Bij Verzonden staan alle nota’s. Selecteer alle nota’s en zet ze op betaald. Kies € teken, vul betaaldatum in, sla op (status gaat dan automatisch naar betaald).
Met gebruik van Twinfield
Om betalingen op te halen uit Twinfield kan er op de 'Betalingen' knop geklikt worden. Hierbij worden voor de nota’s met status ‘Geboekt’ of ‘Betaald’ gekeken of er betalingen in Twinfield staan. Staan de nota’s op betaald in Twinfield, dan krijgen ze ook deze status in Econobis.
Betaalherinneringen
Nadat alle betalingen zijn verwerkt, kunnen er herinneringen worden gestuurd voor de nog openstaande nota’s.
- Ga naar Financieel
- Kies juiste administratie
- Kies ‘alle nota’s’
- Kies ‘Herinnering’. Dit zijn alle nota’s waarvan de betaaldatum voorbij is.
- Verstuur per nota de herinnering met het icoon ‘toetertje’ De mailtekst bij de herinnering is de standaard e-mail template herinnering, die al aan de nota is gekoppeld (via de order).
Indien gebruik incasso:
Als een incassobetaling is gestorneerd, dan kan er niet nogmaals een incasso worden uitgevoerd. Er moet in dit geval een betaalherinnering worden gestuurd met het verzoek om de contributie via iDEAL of overboeking te betalen.
- Ga naar Financieel
- Kies juiste administratie
- Kies ‘alle nota’s’
- Kies ‘Betaald’. En zoek daar de juiste nota op.
- Open de nota en verwijder de gegevens die staan bij Betalingen. Dit kun je doen door op het rode prullenbakje aan de rechterkant te klikken.
- De status van de nota is nu veranderd van Betaald naar Verzonden.
- Verstuur vervolgens de herinnering met het icoon ‘toetertje’. De mailtekst bij de herinnering is de standaard e-mail template herinnering, die al aan de nota is gekoppeld (via de order).
3.7. Beëindiging lidmaatschap
- Beëindig het lidmaatschap door de order Jaarlijkse contributie lidmaatschap te wijzigen. Pas de status aan naar ‘Beëindigd’.
- Is de laatste nota jaarlijkse contributie nog niet betaald en wordt het lidmaatschap beëindigd? Zet de nota op oninbaar. Ga hiervoor naar de nota en klik op het X-teken bovenin het menu.
4. Proces D – Eerste jaar inleg ledenkapitaal, vervolgens jaarlijkse contributie
4.1. Voorbeeld website tekst informatie en voorwaarden lidmaatschap
Belangrijk: check deze tekst voor publicatie en implementatie in Econobis met de statuten van je eigen coöperatie. Blauw gearceerde tekst iets aanpassen als je niet werkt met Mollie (iDeal betaallinks) of jouw procesafspraken anders zijn (terugbetaling ledenkapitaal).
Informatie over het lidmaatschap Energiecoöperatie [naam]
Doe mee en word lid
- Je bent als lid (mede)eigenaar van de coöperatie
- Je hebt stemrecht op de algemene ledenvergadering
- Je beslist mee over besteding en inzet van de gelden
- Je werkt mee aan een leefbare en duurzame toekomst
- Je steunt hiermee de activiteiten van de coöperatie en helpt mee om de coöperatie groot te maken
- Er wordt rendement gegenereerd over je investering (inleg ledenkapitaal) in de coöperatie
- Als lid kun je mee investeren in onze projecten
Informatie over het lidmaatschap
Wat leuk dat je overweegt om lid te worden van onze energiecoöperatie!
Op deze pagina lees je meer informatie over het lidmaatschap en de contributie en kun je je eenvoudig aanmelden. Heb je nog vragen, stuur ons dan een bericht via [e-mailadres].
Jaarlijkse contributie
Als lid van onze coöperatie betaal je contributie. In het jaar dat je lid wordt, betaal je inleg ledenkapitaal (zie verderop) en hoef je nog geen contributie te betalen. De contributie bedraagt vervolgens jaarlijks € [bedrag] inclusief btw. Je ontvangt elk jaar in de loop van januari het betaalverzoek met de factuur voor de jaarlijkse contributie. De contributie kun je betalen door gebruik te maken van de iDEAL-link in het betaalverzoek of door een handmatige overboeking.
Korting voor klanten van [energieleverancier]
Ben je klant van [energieleverancier]? Dan betaalt [energieleverancier] de jaarlijkse contributie voor jou. Vul hiervoor je klantnummer in op het portaal.
Inleg ledenkapitaal, participatie in de coöperatie
De coöperatie vraagt van haar leden om een bedrag in te leggen als bijdrage aan het ondernemingsvermogen waardoor de coöperatie haar activiteiten kan uitvoeren en verder kan ontwikkelen. Dit is een bedrag van € [bedrag] bij aanvang van je lidmaatschap. De ledenkapitaalrekening is onderdeel van het eigen vermogen (risicodragend) van de coöperatie. De inleg noemen we ook wel jouw participatie in de coöperatie. Meer hierover lees je hier [link toevoegen].
Aanmelden als lid
Alle inwoners van en bedrijven die gevestigd zijn in gemeente [naam] kunnen lid worden van onze coöperatie.
Om lid te worden van energiecoöperatie [naam], volg je de volgende stappen
- Maak je een account aan op ons online portaal. [KNOP NAAR PORTAAL]
- Daarna ontvang je automatisch een e-mail met een wachtwoord voor inloggen op het portaal.
- Log in op het portaal en ga naar Projecten.
- Daar kun je je inschrijven voor het project ‘Participatie in [naam coöperatie]’.
- Je rondt de inschrijving direct af met een betaling [of overboeking] (inleg ledenkapitaal).
- Vervolgens ontvang je van ons per e-mail een bevestiging dat je je hebt aangemeld als lid.
Wil je (nog) geen lid worden, maar wel onze nieuwsbrief ontvangen? Meld je dan hier aan [link toevoegen].
Opzeggen lidmaatschap
Wil je het lidmaatschap opzeggen? Stuur ons uiterlijk 15 december een e-mail met daarin je volledige naam en adresgegevens. Het lidmaatschap wordt dan aan het eind van het lopende kalenderjaar beëindigd. [Je inleg ledenkapitaal wordt binnen enkele weken teruggestort.] De reeds betaalde contributie wordt niet gerestitueerd. Houd er rekening mee dat eventuele exclusieve ledenkortingen ook vervallen bij beëindiging van het lidmaatschap.
4.2. Algemene kenmerken lidmaatschap
Een nieuw lid meldt zich aan via het online portaal en schrijft daarin voor project ‘Participatie in [naam coöperatie]’. Deze inschrijving wordt direct afgerond met een betaling via iDEAL en lid ontvangt automatisch per e-mail een bevestiging van aanmelding.
Vanuit Mollie (het betaalsysteem dat gekoppeld is aan Econobis en waarmee er met iDEAL kan worden betaald) wordt er een e-mail gestuurd aan coöperatie dat er een nieuwe betaling heeft plaatsgevonden.
Er moet vervolgens een order jaarlijkse contributie worden aangemaakt. De jaarlijkse contributie wordt voor alle leden op 15 januari gefactureerd voor datzelfde jaar.
4.3. Basisinstellingen
- Administratie aangemaakt in Econobis en gegevens ingevuld
- Mailbox gekoppeld in Econobis met gebruik Mailgun
- Verwerker aanmeldingen als gebruiker gekoppeld aan mailbox en administratie in Econobis
- Project voor participatie in coöperatie aangemaakt
- Portaalinstellingen voor project ingericht
- Betaalsysteem Mollie gekoppeld aan Econobis
- Bij project ingesteld dat er direct moet worden betaald (als er gebruik wordt gemaakt van Mollie)
- Product jaarlijkse contributie toegevoegd
- Product beëindiging lidmaatschap toegevoegd
- E-mail templates aangemaakt:
- nota jaarlijkse contributie
- herinnering nota
- bevestiging aanmelding.
- beëindiging lidmaatschap
- nota jaarlijkse contributie
Optioneel:
- Bij project ingesteld dat alleen inwoners van bepaalde postcodes kunnen inschrijven op het project
- Koppeling met Twinfield
4.4. Proces verwerken aanmelding
- Vanuit Mollie is er een mail ontvangen dat er een betaling heeft plaatsgevonden.
- Door de aanmelding in het portaal is er automatisch een contact aangemaakt in Econobis met een deelname in het project ‘Participatie in [naam coöperatie]’.
- Ga naar het nieuw aangemaakte contact en maak een order aan door in rechtermenu ‘+’ te kiezen bij Orders en vul deze order als volgt in.
- Kies de gewenste administratie
- Vul bij betreft in de tekst die op de nota moet komen = Jaarlijkse contributie lidmaatschap
- Kies voor betaalwijze Overboeken
- Vul de nota frequentie in = jaarlijks
- Vul bij volgende notadatum de datum in waarop je wil dat op basis van deze order een nota wordt gegenereerd (01-01-20xx (= volgende jaar))
- Vul bij status 'actief' in
- Stel de juiste e-mail template nota en herinnering in
- Sla de order op
- Voeg een orderregel toe door op de + te klikken bij orderregels
- Selecteer het bestaande product jaarlijkse contributie. De gegevens van het product worden overgenomen in de orderregel
- Vul bij Begin datum de datum in waarop het product begint (01-01-20xx (= volgende jaar))
- Vul bij ‘1ste notaperiode start op’ de startdatum van de eerste periode die op de eerste nota komt (01-01-20xx (= volgende jaar))
- Klik op opslaan.
Wel account aangemaakt, maar geen inschrijving project
Het is mogelijk dat geïnteresseerden wel een account aanmaken op het portaal, maar vervolgens niet inschrijven op het project en de inleg ledenkapitaal niet betalen. Door het aanmaken van een account op het portaal is er automatisch een contact aangemaakt in Econobis. Controleer of nieuwe contacten ook een deelname hebben in het project ‘Participatie in [naam coöperatie]’. Is dit niet het geval, stuur dan een e-mail dat zij nog geen lid zijn geworden van de coöperatie en dat ze hiervoor moeten inschrijven op het project.
4.5. Factureren contributie bij aanmelding
Versturen facturen van alle leden tegelijk:
Indien gebruik Twinfield – synchroniseren nota’s
Nota’s met status ‘Verzonden’ in Econobis kunnen naar Twinfield worden gesynchroniseerd. Klik hiervoor op de 'Facturen' knop bij Financieel.
Als de nota succesvol verstuurd is wordt de status doorgezet naar ‘Geboekt’, zo niet dan zal de status ‘Verzonden’ blijven.
4.6. Proces verwerken betalingen
Verwerken van betalingen via overboeking
Verwerking betaling participatie
- Zoek contactpersoon
- Open bij Deelnames de deelname participatie in coöperatie
- Open het onderdeel mutaties. Klik op het potloodje om de status op toegekend te zetten en vul toewijzingsdatum in (= betaaldatum).
- Kies ‘ status doorzetten naar toegekend’.
- Open nogmaals het onderdeel mutaties. Vermeld bij ingangsdatum, betaaldatum en toewijzingsdatum de betaaldatum.
- Zet status op definitief
- Vul betaaldatum in
- Voeg aantal deelnames toegekend toe (=1)
- En zet status op definitief
Betalingen contributie verwerken
Optie 1: Via contactpersoon
- Zoek contactpersoon op
- Ga naar Nota’s
- Open de Nota (meestal de laatste)
- Check overeenkomst notanummer bankbetaling en nota Econobis
- Kies € teken, vul betaaldatum in, sla op (status gaat dan automatisch naar betaald)
Optie 2: via Financieel
- Ga naar Financieel
- Kies juiste administratie
- Kies ‘alle nota’s’
- Zoek op notanummer
- Check overeenkomst notanummer bankbetaling en nota Econobis
- Kies € teken, vul betaaldatum in, sla op (status gaat dan automatisch naar betaald)
Verwerken van betalingen bij gebruik iDEAL
Als leden via iDEAL betalen (met de koppeling met Mollie), wordt de betaling automatisch in Econobis verwerkt. De factuur of deelname komt direct op betaald te staan in Econobis en de betaaldatum wordt automatisch ingevuld. De deelname krijgt automatisch de status definitief.
Betaalherinneringen jaarlijkse contributie
Nadat alle betalingen zijn verwerkt, kunnen er herinneringen worden gestuurd voor de nog openstaande nota’s jaarlijkse contributie.
- Ga naar Financieel
- Kies juiste administratie
- Kies ‘alle nota’s’
- Kies ‘Herinnering’. Dit zijn alle nota’s waarvan de betaaldatum voorbij is.
- Verstuur per nota de herinnering met het icoon ‘toetertje’. De mailtekst bij de herinnering is de standaard e-mail template herinnering, die al aan de nota is gekoppeld (via de order).
4.7. Beëindiging lidmaatschap
- Beëindig het lidmaatschap door de order Jaarlijkse contributie lidmaatschap te wijzigen. Pas de status aan naar ‘Beëindigd’.
- Is de laatste nota jaarlijkse contributie nog niet betaald en wordt het lidmaatschap beëindigd? Zet de nota op oninbaar. Ga hiervoor naar de nota en klik op het X-teken boven in het menu.
- Beëindig de participatie in project ‘Participatie in [naam coöperatie]’. Verander de status naar ‘beëindigd’.
- Maak een creditfactuur aan voor retournering inleg ledenkapitaal:
- Maak bij het contact een order aan, door in het rechtermenu bij Orders op + te klikken en vul aan
- Kies de gewenste administratie
- Vul bij betreft in de tekst die op de nota moet komen = Beëindiging lidmaatschap
- Kies voor betaalwijze Overboeken
- Vul de nota frequentie in = eenmalig
- Stel de juiste e-mail template nota overboeken in: Beëindiging lidmaatschap
- Vul bij Opmerking in: Rekeningnummer: […] t.n.v. naam: […]
- Vul bij status ‘actief’ in
- Sla de order op
- Voeg een orderregel toe door op de + te klikken bij orderregels
- Selecteer het bestaande product beëindiging lidmaatschap. De gegevens van het product worden overgenomen in de orderregel.
- Sla de order op en verstuur de creditnota
- Penningmeester vragen om bedrag over te maken naar oud-lid
- Maak bij het contact een order aan, door in het rechtermenu bij Orders op + te klikken en vul aan
5. Bijlage Instructie import template webformulier
Stap 1. Importeren formulier
- Ga in Wordpress naar Formulieren > Import/Export > Formulieren importeren
- Kies het juiste bestand (met gebruik van incasso of overboeken) en klik op Importeren
Stap 2. Aanpassen formulier
- Ga naar het geïmporteerde formulier en kies voor Bewerken.
- Controleer of bij het verborgen veld ‘order_product_id’ de juiste ID is ingevuld als standaardwaarde bij Geavanceerd. Hier moet de productcode worden ingevuld overeenkomstig met het product jaarlijkse contributie in Econobis.
- Controleer of bij het verborgen veld ‘order_volgende_nota_datum’ de juiste datum staat ingevuld als standaardwaarde bij Geavanceerd en pas dit eventueel aan.
- Controleer of bij het verborgen veld ‘order_nota_frequentie_id’ de juiste datum staat ingevuld als standaardwaarde bij Geavanceerd en pas dit eventueel aan.
- Controleer of bij het verborgen veld ‘order_begindatum’ de juiste datum staat ingevuld als standaardwaarde bij Geavanceerd en pas dit eventueel aan.
- Controleer of bij het verborgen veld ‘order_eerste_notadatum_start_op’ de juiste datum staat ingevuld als standaardwaarde bij Geavanceerd en pas dit eventueel aan.
- Controleer of alle velden die je wil opvragen bij een nieuw lid in het formulier staan. De vragen Energieleverancier, Klantnummer energieleverancier en Type energieleverancier kunnen ook verwijderd worden, mochten deze gegevens niet nodig zijn om op te vragen bij je leden.
Stap 3. Aanpassen instellingen bevestiging op scherm en per e-mail
- Schermtekst bevestiging
: Ga naar Instellingen > Bevestigingen. Automatisch staat ingesteld welke tekst een nieuw lid in beeld ziet wanneer het ingevulde formulier wordt opgestuurd. De tekst kan worden aangepast door bij Default Confirmation te klikken op Bewerken.
- E-mail bevestiging naar coöperatie
: Ga naar Instellingen > Meldingen. Automatisch staat ingesteld dat er een e-mail wordt gestuurd naar de coöperatie als bevestiging dat een nieuw lid heeft aangemeld. Deze melding kan worden uitgezet. Mocht je dit wel willen gebruiken, bewerk dan de Beheerder notificatie door te klikken op Bewerken. Vul het juiste ‘van e-mailadres’ in.
- E-mailbevestiging naar aanmelder
: Ga naar Instellingen > Meldingen. Automatisch staat ingesteld dat er een e-mail wordt gestuurd naar het nieuwe lid als het formulier is ingevuld. Bewerk Bevestiging {form_title} door te klikken op Bewerken en vul het juiste ‘van e-mailadres’ in en ‘Antwoorden aan’. Controleer daarnaast of je de tekst van het bericht wil aanpassen en voeg een afzender toe onder aan het bericht.
Stap 4. Instellen Send to Third Party
Om ervoor te zorgen dat de opgevraagde gegevens van het nieuwe lid automatisch in Econobis worden toegevoegd, moet er een Send to Third Party feed (API) worden ingesteld.
- Ga naar Instellingen > Send to Third Party.
- Klik op Nieuwe toevoegen
- Kies een naam voor de feed, bijvoorbeeld Lidmaatschap naar Econobis.
- Vul bij API URL de juist URL in. Instructies hiervoor vind je in de Handleiding_API_webformulieren_koppeling_Econobis
- Stel de API Parameters vervolgens als volgt in.
- (Controleer of alle velden die je wil opvragen bij een nieuw lid in het formulier staan. De vragen Energieleverancier, Klantnummer energieleverancier en Type energieleverancier kunnen ook verwijderd worden, mochten deze gegevens niet nodig zijn om op te vragen bij je leden.)






No comments to display
No comments to display