Achtergrondinformatie en type processen
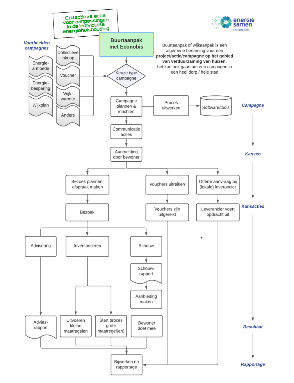
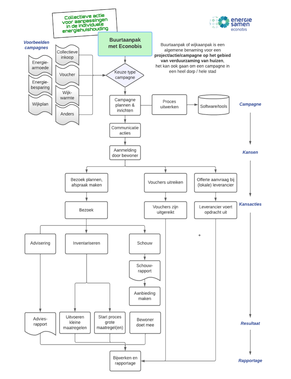
1. Processchema Buurtaanpak met Econobis
Het proces kan naar wens worden ingericht zodat het aansluit bij de uitvoering van de campagne van het lokale initiatief.

1.1. Begrippen buurtaanpak met Econobis
API
De API (Application Programming Interface) zorgt ervoor dat gegevens die op formulieren op de website worden ingevuld rechtstreeks in Econobis komen. Er is een aparte handleiding voor het koppelen van webformulieren met Econobis te vinden op Alfresco Community Portaal:
Handleiding API webformulieren koppeling Econobis.
Campagne
Het project of de actie die je met de buurtaanpak wilt uitvoeren.
Bijvoorbeeld “Actie energiebesparing 2022” of “Collectieve inkoop zonnepanelen 2021” of “Warmtenet huisinventarisatie 2023”.
Energiebesparing
Menuknop in Econobis waaronder je het proces van de campagne kunt volgen, onder dit menu vallen intakes, kansen, kansacties, maatregelen en woningdossiers.
Hoomdossier
Met het Hoomdossier kunnen woondossiers worden aangemaakt van een woning. Dit dossier is in eigendom van de bewoner zelf en kan zelfstandig, door een energiecoach of gezamenlijk worden ingevuld om de eigen woning in beeld te brengen en om inzicht te krijgen in de mogelijke maatregelen die getroffen kunnen worden voor energiebesparing en comfortverbetering.
Intake
De aanmelding waarin een bewoner aangeeft mee te willen doen aan het project of de actie. Dit kan een webformulier, een telefonisch contact of een e-mail zijn. In Econobis wordt deze aanmelding verwerkt als intake. De intake is de start van het proces dat je met de bewoner doorloopt.
Kans
De volgende stap na een intake is de kans. Een kans is een verbijzondering van de intake. Op basis van de intake wordt bv. een kans aangemaakt als een bewoner serieus in een maatregel geïnteresseerd is. Het kan ook zijn dat er standaard (of zelfs automatisch) bij een intake een kans wordt aangemaakt als elke aanmelding voor de campagne sowieso tot een kans (of een bepaalde actie) leidt.
Kansacties
Een kansactie is een actie die wordt ingezet als je met een bewoner besluit iets te gaan doen.
- Bezoek : Kansactie Bezoek is bedoeld om een bezoek aan de bewoner te gaan inplannen, bijvoorbeeld voor een energiecoach of een energieklusser.
- Offerteverzoek: Kansactie Offerteverzoek is bedoeld om een offerteverzoek te sturen aan bedrijven waarmee wordt samengewerkt voor de maatregel die de bewoner mogelijk wil laten uitvoeren. Het offerteverzoek wordt met de informatie van de bewoner naar een van de bedrijven gestuurd waarmee wordt samengewerkt. Bijvoorbeeld bij een isolatieactie kan een offerverzoek gedaan worden voor de maatregel ‘vloerisolatie’.
- Budgetaanvraag: Kansactie Budgetaanvraag is bedoeld om een Budgetaanvraag af te handelen. Als een Budgetaanvraag is goedgekeurd kan de bewoner die gebruiken om subsidie aan te vragen. De projectleider en/of externe partij (bv. gemeente) kunnen een Budgetaanvraag inzien en via het online portaal goedkeuren.
Maatregel
Het item, het materiaal of de actie die ingezet kan worden om de woning te verduurzamen.
Bijvoorbeeld “Radiatorfolie”. Per campagne kun je instellen welke maatregelen in deze campagne beschikbaar zijn.
Zie bijlage voor overzicht van de mogelijke maatregelen. Het kan zijn dat deze lijst niet volledig is, omdat in Econobis soms maatregelen worden toegevoegd. Kijk in Econobis voor de actuele lijst.
Maatregelcategorie
De maatregelen zijn in categorieën ingedeeld.
Zie bijlage voor overzicht van de maatregelcategorieën. Het kan zijn dat deze lijst niet volledig is, omdat in Econobis soms maatregelen worden toegevoegd. Kijk in Econobis voor de actuele lijst.
Opname
Registratie van kenmerken van de woning tijdens een huisbezoek.
Schouw
Huisbezoek waarbij de kenmerken van de woning worden bekeken en vastgelegd. Een schouw kan bijvoorbeeld een huisbezoek zijn waarbij een energiecoach mogelijke maatregelen inventariseert, maar ook een inventarisatie van het huis als voorbereiding op een warmteproject (warmtenet o.i.d.).
Woningdossier
Vastlegging van woningkenmerken en reeds genomen maatregelen.
Let op: Dit is niet het Hoomdossier. Het woningdossier kan wel aan het Hoomdossier gekoppeld worden. In dat geval worden de gegevens uit het Hoomdossier hier opgeslagen.
Workflow
Een workflow is een instelling in Econobis waarbij je instelt dat na een bepaalde actie of statuswijziging automatisch een andere actie wordt doorgevoerd. Bijvoorbeeld na statuswijziging automatisch een mail wordt verstuurd.
1.2. Algemene werking Buurtaanpak
De buurtaanpak is een campagne (project of actie) met een cyclus waarin bewoners worden aangesproken om mee te doen. Dit kan in verschillende communicatievormen. Op basis van een nieuwsbrief of website neemt de bewoner contact op en kun je een actie in gang zetten.
1.3. Algemene werking Buurtaanpak in Econobis
De bewoner meldt zich aan om mee te doen met de Campagne. Op basis van de aanmelding wordt een intake in Econobis aangemaakt en vaak ook meteen al een kans.
Je kunt een aanmelding altijd handmatig registreren, maar met het gebruik van een formulier op je website kun je een deel van de registratie in Econobis automatiseren.
Je kan op jouw website een contactformulier maken waar bewoners kunnen aangeven in welke acties, maatregelen of diensten ze geïnteresseerd zijn. Deze informatie wordt direct in Econobis opgenomen. Dit proces wordt beschreven in de handleiding Webformulieren koppeling API.
Door gebruik te maken van de Webformulieren koppeling API kan je instellen of je de aanmelding als Intake of direct als intake met bijbehorende kans Econobis laat registreren.
Een kans is een mogelijkheid om een actie bij de bewoner uit te voeren, bijvoorbeeld vloer isoleren of een energiecoachbezoek inplannen. Afhankelijk van je proceskeuze kan de bewoner direct bij aanmelding ook al interesses (mogelijke maatregelen) aangeven. Interesses worden vastgelegd als maatregelen bij een kans in Econobis.
Tussen intake en kans of tussen kans en kansactie is vaak een contact met de bewoner gewenst. Door een medewerker/vrijwilliger van je initiatief, bv. een energiecoach.
De kansactie is het vervolg op de kans, het inplannen of daadwerkelijk in gang zetten van de invulling van de kans. De kansacties die op dit moment mogelijk zijn in Econobis zijn: bezoek, offerteverzoek en Budgetaanvraag.
Op basis van de uitvoering van de kans kan het woningdossier gevuld worden. Het woningdossier wordt, afhankelijk van de instelling van je campagne, gevuld met
- Kenmerken van de woning en mogelijke / geïnventariseerde maatregelen
Of - Daadwerkelijk uitgevoerde maatregelen
Het woningdossier wordt gevuld door koppeling van een webformulier met Econobis. In het webformulier worden woningkenmerken of daadwerkelijk uitgevoerde maatregelen ingevoerd. Dit wordt na verzenden automatisch ingelezen in Econobis.
NB. Op dit moment kan maar 1 formulier worden gekoppeld met Econobis. Je moet dus een keuze maken welke gegevens (kenmerken/inventarisatie of daadwerkelijk uitgevoerde maatregelen) je in het Woningdossier wilt laten registreren.
NB. De koppeling van dit webformulier met Econobis is een tijdelijke oplossing. Het voornemen is om deze functionaliteit in het Hoomdossier te realiseren, zodat je – in plaats van in het webformulier – de gegevens in het Hoomdossier kunt invullen.
Binnen Econobis kun je ook het proces van Intake naar Kansactie automatiseren. Dit wordt beschreven in het hoofdstuk Workflow op Intakes van deze handleiding.
1.4 Voorbeeldprocessen in het kort
Hieronder kun je de verschillende processchema's voor de bewonersreis als pdf downloaden:
Processchemas bewonersreis V2-0.pdf
Hoomdossier door bewoner zelf
- Bewoner gaat (eerst) zelf aan de slag met Hoomdossier.
- Bewoner vraagt Hoomdossier aan.
- Coöperatie maakt Hoomdossier aan, stuurt informatie om te gebruiken aan bewoner (mail). Bewoner kan evt. op basis van Hoomdossier meedoen met andere acties / campagnes.
Energiecoachgesprek
- Bewoner vraagt gesprek energiecoach aan. Coördinator of coach plant gesprek/bezoek.
- Energiecoach gaat op bezoek en geeft informatie.
- Energiecoach vult samen met bewoner Hoomdossier in.
- Energiecoach bepaalt tijdens bezoek mogelijke maatregelen die kunnen worden uitgevoerd.
- Energiecoaching kan ook digitaal plaatsvinden (bv. gezien coronaomstandigheden).
- Bewoner krijgt rapportage.
- N.a.v. energiecoachgesprek kan
- bestel- en/of instructielijst voor energieklusser of conciërge worden gemaakt;
- energieklusser of conciërge (kleine) maatregelen gaan uitvoeren;
- offerte worden aangevraagd voor grote maatregelen.
- bestel- en/of instructielijst voor energieklusser of conciërge worden gemaakt;
Energieklusser
- Meestal wordt een energieklusser ingezet na een energiecoachbezoek.
- Coördinator of energieklusser plant bezoek.
- Energieklusser gaat op bezoek en voert kleine maatregelen uit.
- Energieklusser rapporteert geïnstalleerde maatregelen.
- Inventariseren of schouwen voor (wijk)warmteproject
- Bewoner meldt zich aan of coördinator/medewerker coöperatie nemen contact op om afspraak te maken.
- Schouwer (kan ook een energiecoach zijn) gaat op bezoek bij bewoner om te inventariseren hoe de energiehuishouding in de woning is.
- De geïnventariseerde gegevens worden gebruikt voor
- evt. uitvoering kleine maatregelen in gang te zetten;
- evt. aanvraag offerte / grote maatregelen in gang te zetten;
- te plannen welke aanpassingen aan de woning wenselijk of nodig zijn voor deelname aan het warmteproject.
- evt. uitvoering kleine maatregelen in gang te zetten;



No comments to display
No comments to display